The oil and gas sector, a cornerstone of the global economy, has always been at the forefront of adopting innovative technologies to enhance operational efficiency and sustainability. In recent years, Artificial Intelligence (AI) has emerged as a transformative force in this sector, offering profound changes to how companies explore, produce, and manage resources. This article explores the potential impacts of AI on oil and gas applications.
By Foster Voelker II, Director of Engineering – Williams Valves
Enhancing Exploration and Production
AI’s impact on oil and gas begins with exploration and production. A study evaluating advanced IT solutions, including AI, emphasizes how these technologies optimize exploration activities by analyzing seismic data with greater accuracy and speed than traditional methods.1 AI algorithms can identify patterns in geological data that would be indiscernible to the human eye, allowing for the identification of potential oil and gas reserves with higher precision. This capability not only reduces the costs associated with exploratory drilling but also minimizes environmental disruption by reducing the number of dry wells. Furthermore, AI enhances production rates through real-time data analysis. Internet of Things (IoT) sensors and AI systems work in tandem to monitor and optimize the performance of oil rigs and refineries. These systems analyze data from equipment to predict failures before they occur, only scheduling maintenance when necessary, thus reducing downtime and extending the lifespan of valuable equipment.1
Operational Efficiency and Cost Reduction
AI significantly impacts operational efficiencies within the oil and gas sector. A systematic review of AI applications in petroleum operations highlights how AI-driven automation can streamline operational processes.2 By automating routine tasks and optimizing operations through machine learning algorithms, companies can achieve substantial cost savings. For example, AI can optimize drilling parameters in real time, adjusting drilling speed and bit rotation to adapt to changing rock formations and pressure conditions, which enhances drilling efficiency and reduces wear and tear on equipment.4

Safety and Risk Management
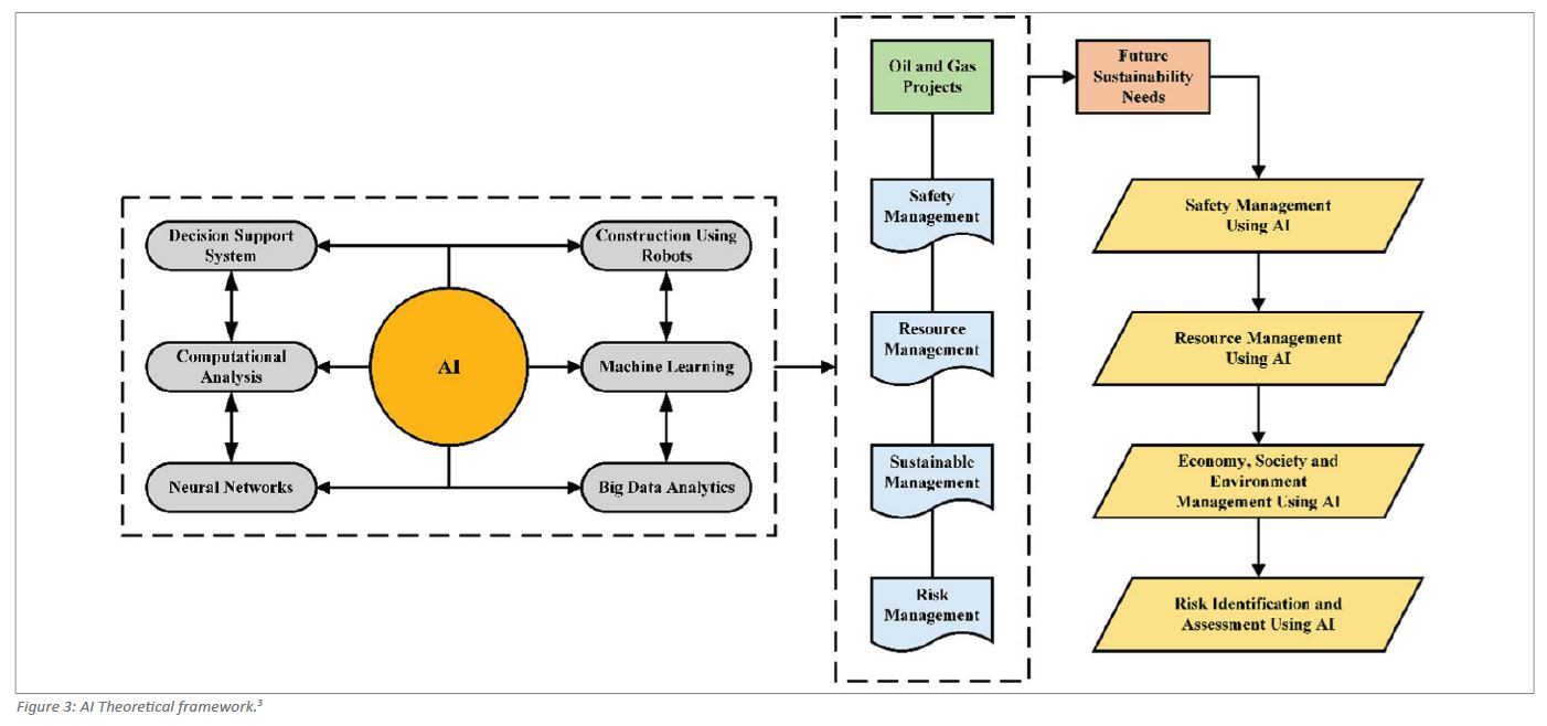
Safety remains a paramount concern in the oil and gas industry due to the high-risk environments and complex operations involved. AI contributes to enhanced safety measures by predicting and mitigating risks before they escalate into accidents. For example, AI systems can predict equipment failures or detect anomalies in operational processes that could lead to leaks or explosions. By providing early warnings, these systems allow human operators to take preventative measures, thereby safeguarding lives and preventing environmental disasters.3
Environmental Impact
AI’s role in environmental protection with-in the oil and gas industry is becoming increasingly critical, especially as global awareness of climate change and its im-pacts heightens. This sector is under pressure to reduce its environmental footprint, and AI is pivotal in achieving these goals by enhancing energy efficiency and reducing emissions. A study on AI’s role in emission reduction shows how AI facilitates the implementation of advanced monitoring systems that effectively track and reduce greenhouse gas emissions. AI-enabled systems optimize fuel usage and combustion processes to minimize CO2 emissions and improve production practices.
Beyond this, AI algorithms enable dynamic adjustments in operations, reducing unnecessary energy use and enabling pre-emptive maintenance to limit flaring and venting. These systems also improve leak detection, providing real-time alerts and precise locations to quickly address and mitigate environmental hazards. Additionally, AI aids in lifecycle assessments, helping companies plan and implement more sustainable operational strategies and optimize carbon capture initiatives. Thus, AI not only supports compliance with environmental regulations but also drives substantial improvements in the industry’s sustainability efforts.1

Case Studies and Real-World Applications
Real-world applications of AI in the oil and gas sector illustrate its transformative potential. One notable example is the use of AI in predictive maintenance which has been adopted by major oil companies to predict and prevent equipment failures, thereby reducing operational disruptions and maintenance costs.1 Additionally, AI applications in drilling operations have shown promising results in optimizing drilling speeds and improving the accuracy of hit rates in exploratory drilling, significantly reducing the environmental impact and costs associated with these operations.
AI technologies are transforming operations in the oil and gas industry, as demonstrated by several leading companies. Shell leverages AI for predictive maintenance, aiming to reduce unexpected downtime and maintenance costs.5 ExxonMobil uses an AI-driven platform for real-time geological data analysis to optimize drilling parameters and shorten drilling time.6 BP employs AI in reservoir management to enhance oil recovery, minimizing the need for new drilling sites.7 Chevron integrates AI in pipeline monitoring to swiftly detect and address leaks, enhancing environmental safety.8 Saudi Aramco has adopted AI to reduce energy consumption in its refineries, leading to significant decreases in greenhouse gas emissions.9
Additionally, TotalEnergies SE uses an AI-driven robotic system called “Argos” to analyze multiple scenarios, aiding complex decision-making to optimize production and reduce costs.10 These examples highlight the broad and impactful applications of AI across various facets of the oil and gas sector, driving efficiency, cost reduction, and environ-mental sustainability.
I am text block. Click edit button to change this text. Lorem ipsum dolor sit amet, consectetur adipiscing elit. Ut elit tellus, luctus nec ullamcorper mattis, pulvinar dapibus leo.

Challenges and Future Prospects
Despite the significant potential of AI in the oil and gas sector, several challenges impede its full-scale integration. High implementation costs, extensive data requirements for AI training, and serious data privacy and cybersecurity concerns present substantial hurdles. Additionally, adapting the workforce to new technologies requires extensive retraining and overcoming resistance to change. Integrating AI with legacy systems pos-es technical challenges, and regulatory compliance adds another layer of complexity. To successfully navigate these obstacles, the industry must invest in technology development, foster innovation, and cultivate partnerships for data sharing and talent development. Proactive engagement with regulatory bodies to influence supportive policies will also be crucial as companies aim to scale AI solutions and fully realize their benefits, ensuring that continuous adaptation and learning remain central to their strategies.
Conclusion
Artificial Intelligence is setting the stage for a major transformation in the oil and gas industry. From enhancing exploration and production to improving safety and reducing environmental impacts, the potential applications of AI are vast and varied. As the industry continues to embrace digital transformation, AI stands out as a key technology driving efficiency, sustainability, and innovation. Moving forward, the successful integration of AI will depend on overcoming existing challenges and fostering an environment that supports continuous learning and adaptation.
REFERENCES
- Arinze, C. A., Ajala, O. A., Okoye, C. C., Ofodile, O. C., & Daraojimba, A. I. (2024). Evaluating the Integration of Advanced IT Solutions for Emission Reduction in the Oil and Gas Sector. Engineering Science & Technology Journal, 5(3), 639-652.
- Saeed Bahaloo, Masoud Mehrizadeh, Adel Naja – Marghmaleki, Review of application of artificial intelligence techniques in petroleum operations, Petroleum Research, Volume 8, Issue 2, 2023, Pages 167-182
- Waqar, A., Othman, I., Sha q, N. et al. Applications of AI in oil and gas projects towards sustainable development: a systematic literature review. Artif Intell Rev 56, 12771–12798 (2023). https://doi.org/10.1007/s10462-023-10467-7
- Al-Rubaii, M.; Al-Shargabi, M.; Aldahlawi, B.; Al-Shehri, D.; Minaev, K.M. A Developed Robust Model and Artificial Intelligence Techniques to Predict Drilling Fluid Density and Equivalent Circulation Density in Real Time. Sensors 2023, 23, 6594. https://doi.org/10.3390/s23146594
- https://www.shell.us/business-customers/lubricantsfor-business/industry-articles/the-benefits-of-predictive-maintenance.html
- https://emerj.com/ai-executive-guides/artificialintelligence-at-exxonmobil/
- https://news.microsoft.com/transform/bp-ai-drillingdata-fueling-smarter-decisions/
- https://jpt.spe.org/pipeline-leak-detection-companyjoins-chevron-technology-ventures-program
- https://www.aramco.com/en/what-we-do/energyinnovation/digitalization
- https://totalenergies.com/news/argos-project-onesmall-step-robot

